|
|||||||||
| PREV PACKAGE NEXT PACKAGE | FRAMES NO FRAMES | ||||||||
See:
Description
| Interface Summary | |
|---|---|
| ACDAddress | Introduction |
| ACDAddressEvent | The ACDAddressEvent interface is the interface exposed for all events
reported for the ACDAddress interface. |
| ACDAddressListener | The ACDAddressListener interface reports all changes
that happen to the ACDAddress object. |
| ACDAddressObserver | The ACDAddressObserver interface reports all state changes in
the Agent that are associated with the ACDAddress
as events. |
| ACDConnection | Introduction |
| ACDManagerAddress | Introduction |
| ACDManagerConnection | Introduction |
| Agent | Introduction |
| AgentTerminal | The AgentTerminal interface extends the core
Terminal interface. |
| AgentTerminalEvent | The AgentTerminalEvent interface is the interface exposed for all events
reported for the AgentTerminal interface. |
| AgentTerminalListener | The AgentTerminalListener interface reports all changes
that happen to the AgentTerminal object. |
| AgentTerminalObserver | The AgentTerminalObserver interface reports all state changes
in the Agent that is associated with the
AgentTerminal as events. |
| CallCenterAddress | The CallCenterAddress interface is the base Address interface
for the call center package. |
| CallCenterCall | Introduction |
| CallCenterCallEvent | The CallCenterCallEvent interface is the interface exposed for all events
reported for the CallCenterCall interface. |
| CallCenterCallListener | The CallCenterCallListener interface extends the event
reporting of of the core CallListener to include call center
related events. |
| CallCenterCallObserver | The CallCenterCallObserver interface extends the event
reporting of of the core CallObserver to include call center
related events. |
| CallCenterConnectionEvent | The CallCenterConnectionEvent interface is the interface exposed for all events
reported for the CallCenterConnection interface. |
| CallCenterEvent | The CallCenterEvent interface is the base event interface for all
call center package events. |
| CallCenterProvider | The CallCenterProvider interface extends the core
Provider interface. |
| CallCenterTrunk | Introduction |
| CallCenterTrunkEvent | This interface is exposed for all events
reported for CallCenterTrunk-related state change events in the call center package. |
| RouteAddress | The RouteAddress interface extends the core
Address interface and add methods to allow applications the
ability to select destinations for calls coming into this Address. |
| RouteCallback | The RouteCallback interface is used by applications to receive
routing requests for a particular RouteSession. |
| RouteSession | Introduction |
The JTAPI Call Center package extends the core JTAPI package with additional interfaces supporting call routing, automatic call distribution, predictive dialing and application data.
Routing is a call center feature that gives applications the ability to route calls to their final destinations. It gives applications the power to apply routing heuristics unique to their domains.
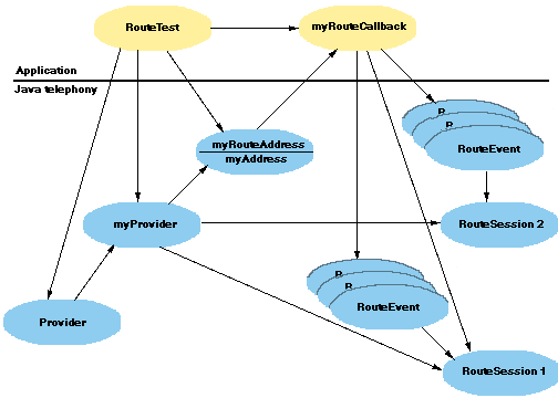
Before performing any routing functions, an application must first register with the switching domain to route calls for a specific Address. The switching domain may perform security checks to verify that the application has permission to route calls for that Address. An application can indicate that it wants to route calls for all Addresses within the Provider's domain by invoking registration methods on a RouteAddress created with a special valid Address "AllRouteAddress". The RouteAddress call center interface extends the core Address interface with methods for routing registration.
When a call is made to an Address, the switching domain sends an event (or request) to the application, which then should respond with a destination Address or with a "no destination". Application can choose among alternate destinations based on, for example, origin of the call (calling number), number dialed to place the call (called number), hour of day or availability of agents to handle the call. This is the basic request/response scenario for routing.
If the switching domain gets a response from the application, tries the Address returned and fails, it could ask the application for another destination. The application must know that this is not a new route request, but a request for a new destination from a previous request. Multiple calls may be placed to the same Address at the same time. Thus, applications must track each request/response session. This tracking is facilitated by a route session. The first route request for a new call to the Address starts a new route session. All further communication between the application and the switching domain for this call (re-routes, route ended, etc) is done within this session. A new RouteSession object represents an outstanding route request.
The RouteCallback interface provides an interface to handle routing events. An application implements the RouteCallback interface so that the application will be "called back" when its provider wants the application to route a call. The getRouteableAddresss method on CallCenterProvider returns the list of Addresss that an application on this provider can register to route calls for.
The RouteSession object is at the heart of all routing. Below is a state diagram that illustrates the transitions possible on RouteSession.
ROUTE: The RouteSession object enters the ROUTE state when the provider requests the application to route a call
ROUTE_USED: The RouteSession object enters the ROUTE_USED state when the provider gives the application the destination for a successfully completed route request.
ROUTE_END: The RouteSession object enters the ROUTE_END state when the provider informs the application that a route session has ended or when the application ends a route session.
RE_ROUTE: The RouteSession object enters the REROUTE state when the provider requests the application to choose another call route.
ROUTE_CALLBACK_ENDED: The RouteSession object enters the ROUTE_CALLBACK_ENDED state when the provider informs the application of the termination of a previously registered route callback.
import java.applet.*;
import java.lang.*;
import java.util.*;
import javax.telephony.*;
import javax.telephony.callcenter.*;
import javax.telephony.callcenter.events.*;
public class RouteTest extends Applet {
Provider myProvider;
Address myAddress;
RouteAddress myRouteAddress;
MyRouteCallback myRouteCallback;
public void init() {
/*
* Create a provider by first obtaining the default implementation of
* JTAPI and then the default provider of that implementation.
*/
Provider myprovider = null;
try {
JtapiPeer peer = JtapiPeerFactory.getJtapiPeer(null);
myprovider = peer.getProvider(null);
} catch (Exception excp) {
System.out.println("Can't get Provider: " + excp.toString());
System.exit(0);
}
}
public void start() {
// if Device returned does not implement RouteDN return
if (!(myAddress instanceof RouteAddress))
return;
myRouteAddress = (RouteAddress)myAddress;
try {
// register callback to route calls for myRouteAddress
myRouteAddress.registerRouteCallback(myRouteCallback);
}
catch (Exception e) {
System.out.println("exception occurred");
return;
}
}
public void stop() {
if (myRouteAddress != null)
{
// cancel previous registration to route calls for
try {
// myRouteAddress
myRouteAddress.cancelRouteCallback(myRouteCallback);
}
catch (Exception e) {
System.out.println("exception occurred");
return;
}
}
}
}
class MyRouteCallback implements RouteCallback
{
// for simplification this code is in the callback thread
// probably we should spawn off one thread per session
public void routeEvent(RouteEvent event)
{
// call function todetermine a destination
String[] routeSelected = new String[1];
routeSelected[0] = new String(getRoute((Terminal)event.getCallingTerminal(),
(Address)event.getCurrentRouteAddress()));
try {
event.getRouteSession().selectRoute(routeSelected);
}
catch (Exception e) {
System.out.println("exception occurred");
return;
}
return;
}
public void reRouteEvent(RouteSessionEvent event)
{
// previous routeSelected did not work, ok
// just pick some default route, audix "77777"
String[] routeSelected = new String[1];
routeSelected[0] = new String("77777");
try {
event.getRouteSession().selectRoute(routeSelected);
}
catch (Exception e) {
System.out.println("exception occurred");
return;
}
}
public void routeUsedEvent(RouteUsedEvent event)
{
// do something
}
public void routeEndEvent(RouteEndEvent event)
{
// session is over, clear up any objects, data, threads
// associated with this session
}
public void routeCallbackEndedEvent(RouteCallbackEndedEvent event)
{
// callback has been terminated, clear up any objects, data,
// threads associated with this callback
}
public String getRoute(Terminal callingTerminal, Address currentRouteAddress)
{
// look up some database to determine a destination
// based on callingTerminal and currentRouteAddress
// for now return a default "12345"
return ("12345");
}
}

Automatic Call Distribution (ACD) is a Call Center feature that defines an ACD Group as zero or more Agent extensions that service calls coming to the Group. An incoming call can, for example, either sent to an available Agent or queued when no Agents are available.
The primary interface for the ACD feature is the ACD Address, an extension of CallCenterAddress. This is a specialization of Address that distributes calls to a dynamic set of Terminals. ACD Address is not directly associated with a Terminal because it is a logical entity within the Provider and as such does not have any physical attributes.

Calls that are presented to an ACD Address may be processed in several different ways. For example, the call may be queued at the ACD Address before being distributed, the call may be delivered to one of the available Agent Terminals, or the call may be redirected to another ACD Address. The Connection interface which represents the relationship between the ACD Address and the Call is known as ACD Connection.
The dynamic association between the ACD Address and a given Terminal is represent by the Agent class. The Agent object represents an AgentTerminal's relationship to an ACDAddress. You can think of the Agent object as representing a person acting as an agent in the simplest case where the person is logged into only one ACD Address. If the person were logged into several ACD Addresses these scenarios would be represented as several Agent objects. This Agent has a set of state transitions to represent its association. For example, when a Terminal creates an association with a given ACD Address (i.e.Agent Logged In), or when the Terminal is associated with a given ACD Address and is ready to process a call from the ACD Address (i.e. Agent Ready). For more details, on the states, see the Agent State Diagram below. A Terminal that can be associated with ACD Addresses is represented by the AgentTerminal which is an extension of the Terminal interface.

UNKNOWN: The AgentTerminal object enters the UNKNOWN state when the provider is unable to determine the state of the AgentTerminal.
LOG_IN: The AgentTerminal object enters the LOG_IN state when the AgentTerminal is logged into an ACDAddress.
LOG_OUT: The AgentTerminal object enters the LOG_OUT state when the AgentTerminal has logged out of an ACDAddress.
NOT_READY: The AgentTerminal object enters the NOT_READY state when it is busy with tasks other than servicing calls.
READY: The AgentTerminal object enters the READY state when it is ready to service calls.
WORK_NOT_READY: The AgentTerminal object enters the WORK_NOT_READY state when it is disconnected from a call and is busy with tasks associated with a call.
WORK_READY: The AgentTerminal object enters the WORK_READY state when it is ready to resume the tasks associated with a call.
BUSY: The AgentTerminal object enters the BUSY state when is is engaged in a call and cannot handle other ACD calls.
import java.applet.*;
import java.lang.*;
import java.util.*;
import javax.telephony.*;
import javax.telephony.callcenter.*;
public class AgentTest extends Applet {
Provider myProvider;
Terminal myTerminal;
Address myAddress;
AgentTerminal myAgentTerminal;
ACDAddress myACDAddress;
String agentID="";
String agent_passwd = "";
Agent[] myAgents = new Agent[1];
public void init() {
/*
* Create a provider by first obtaining the default implementation of
* JTAPI and then the default provider of that implementation.
*/
Provider myprovider = null;
try {
JtapiPeer peer = JtapiPeerFactory.getJtapiPeer(null);
myprovider = peer.getProvider(null);
} catch (Exception excp) {
System.out.println("Can't get Provider: " + excp.toString());
System.exit(0);
}
}
public void start() {
// if Terminal returned does not implement AgentTerminal return
if (!(myTerminal instanceof AgentTerminal))
return;
// else cast it to AgentTerminal
myAgentTerminal = (AgentTerminal)myTerminal;
Address myAddress;
Address myAgentTerminalAddress;
try {
myAddress = myProvider.getAddress("74444");
// if Address is not an instance of ACDAddress return
if (!(myAddress instanceof ACDAddress))
return;
// else cast it to ACDAddress
myACDAddress = (ACDAddress)myAddress;
// get address for agent terminal.
myAgentTerminalAddress = ( myAgentTerminal.getAddresses() )[0];
// prompt Agent for agent_passwd and agentID
// log in to ACD group
myAgents[0] = myAgentTerminal.addAgent(myAgentTerminalAddress, myACDAddress, Agent.LOG_IN, agentID, agent_passwd);
} catch (Exception e) {
System.out.println("exception occurred");
return;
}
}
public void stop() {
if ( (myAgentTerminal != null) && (myAgents != null) && (myAgents[0] != null) )
{
try {
// log out of ACD group
myAgentTerminal.removeAgent(myAgents[0]);
} catch (Exception e) {
System.out.println("exception occurred");
return;
}
}
}
}
import java.applet.*;
import java.lang.*;
import java.util.*;
import javax.telephony.*;
import javax.telephony.callcenter.*;
public class ACDTest extends Applet {
Provider myProvider;
Address myAddress;
ACDAddress myACDAddress;
MyACDListener myACDListener;
public void init() {
/*
* Create a provider by first obtaining the default implementation of
* JTAPI and then the default provider of that implementation.
*/
Provider myprovider = null;
try {
JtapiPeer peer = JtapiPeerFactory.getJtapiPeer(null);
myprovider = peer.getProvider(null);
}
catch (Exception excp) {
System.out.println("Can't get Provider: " + excp.toString());
System.exit(0);
}
}
public void start() {
// if Address returned does not implement ACDAddress return
if (!(myAddress instanceof ACDAddress))
return;
myACDAddress = (ACDAddress)myAddress;
try {
// add listener on my ACD Address
myAddress.addAddressListener(myACDListener);
}
catch (Exception e) {
System.out.println("exception occured");
return;
}
}
public void stop() {
if (myACDAddress != null) {
// delete listener on my ACD Address
try {
myAddress.removeAddressListener(myACDListener);
}
catch (Exception e) {
System.out.println("exception occured");
return;
}
}
}
}
class MyACDListener implements ACDAddressListener {
public void addressListenerEnded(AddressEvent event) {
}
public void acdAddressBusy(ACDAddressEvent event) {
trackACDAgents((ACDAddress)event.getAddress(),
event.getAgent().getAgentTerminal(),
event.getAgent().getAgentID());
}
public void acdAddressLoggedOff(ACDAddressEvent event) {
trackACDAgents((ACDAddress)event.getAddress(),
event.getAgent().getAgentTerminal(),
event.getAgent().getAgentID());
}
public void acdAddressLoggedOn(ACDAddressEvent event) {
trackACDAgents((ACDAddress)event.getAddress(),
event.getAgent().getAgentTerminal(),
event.getAgent().getAgentID());
}
public void acdAddressNotReady(ACDAddressEvent event) {
trackACDAgents((ACDAddress)event.getAddress(),
event.getAgent().getAgentTerminal(),
event.getAgent().getAgentID());
}
public void acdAddressReady(ACDAddressEvent event) {
trackACDAgents((ACDAddress)event.getAddress(),
event.getAgent().getAgentTerminal(),
event.getAgent().getAgentID());
}
public void acdAddressUnknown(ACDAddressEvent event) {
trackACDAgents((ACDAddress)event.getAddress(),
event.getAgent().getAgentTerminal(),
event.getAgent().getAgentID());
}
public void acdAddressWorkNotReady(ACDAddressEvent event) {
trackACDAgents((ACDAddress)event.getAddress(),
event.getAgent().getAgentTerminal(),
event.getAgent().getAgentID());
}
public void acdAddressWorkReady(ACDAddressEvent event) {
trackACDAgents((ACDAddress)event.getAddress(),
event.getAgent().getAgentTerminal(),
event.getAgent().getAgentID());
}
public void trackACDAgents(ACDAddress acdGroup,
AgentTerminal agentTerminal,
String agentID) {
// store information in global tables
// use in a routing app to figure out destination
return;
}
}
Some Provider implementations have a more complex ACD feature in which a group of ACD Address can be managed logically as one Address. In order to support this function, the Call Center model has included another Address interface to handle this ACD Address group management. This interface is known as an ACDManagerAddress. It is an extension of an Address. Calls that are presented to an ACD Manager Address may be processed in several different ways. For example, the call may be queued at several different ACD Addresses before being distributed to an Agent Terminal, the call may be delivered immediately to one of the available Terminals associated with a given ACD Address in the group, or the call may be redirected to another ACD Manager Address or individual ACD Address.The Connection interface which represents the relationship between the ACD Manager Address and the Call is known as ACDManagerConnection.

Predictive Call is a key cornerstone of Call Center feature. An application uses it when it wants to launch a call where the destination is connected to the call first and the originator is connected only after the connection to the destination is successful.
A typical application is one where an application wants to contact a list of potential customers, about for example a newspaper subscription promotion. The application has a list of telephone numbers that correspond to the customers. The application picks one number at a time from this list and makes a predictive call. If no one answers, the call is dropped. If a customer answers, an attempt is made to connect the originating device. The originating device may be an ACD group, in which case an ACD agent anwers for the originating device. After this call is established the application moves on to the next telephone number on the list and repeats its actions.
Application Data allows application to associate application specific data with a call. Methods on the CallCenterCall interface support setting and getting application data. In addition an event, ApplicationDataEvent, is sent when the set method is used or the provider associates data with the call from another source.
|
|||||||||
| PREV PACKAGE NEXT PACKAGE | FRAMES NO FRAMES | ||||||||